Люди с завышенной самооценкой зачастую кажутся уверенными в себе, склонными к доминированию в общении и резким суждениям. Но за этой видимой уверенностью может скрываться глубокая тревога, уязвимость и потребность в признании. Фактически, завышенная самооценка порой является защитным механизмом, призванным скрыть внутренние страхи и неуверенность, пишет канал "Сайт психологов b17.ru".
Особенности взаимодействия
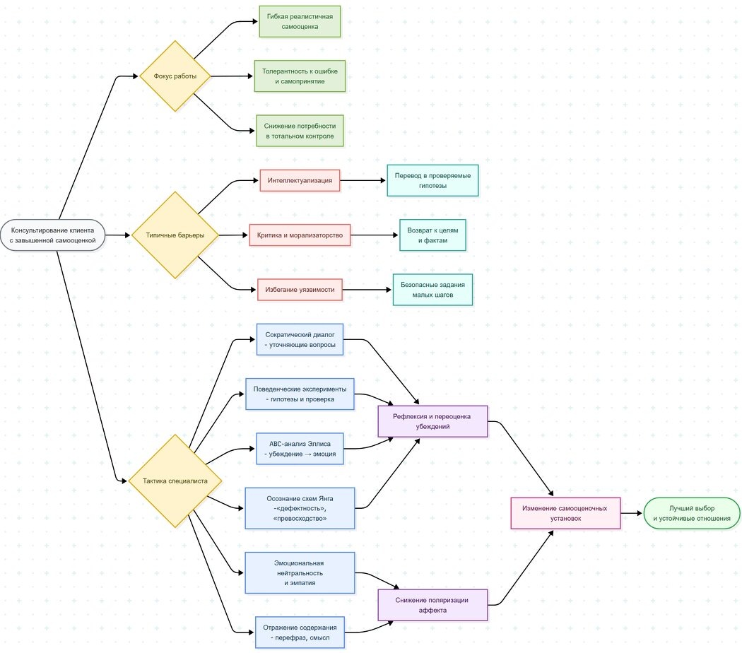
Одной из характерных черт таких людей является нежелание признавать свои ошибки. Ошибка воспринимается как поражение, а не как возможность для роста. Подобное отношение может ввести в заблуждение, поскольку внешняя независимость и гордость часто скрывают зависимость от мнения окружающих.
Стратегии работы с клиентами
При консультировании подобных клиентов важно сочетать уважение к их личности с четкой структурой общения. Вот несколько подходов, которые могут помочь:
- Сократический стиль: Предложите клиенту уточняющие вопросы, которые помогут ему осознать противоречия в своих убеждениях. Например, можно спросить: "Какие факты подтверждают вашу уверенность в этом?" или "Что вы чувствуете, когда кто-то не согласен с вашим мнением?" Этот подход сохранит уважение к клиенту, одновременно вовлекая его в рефлексию.
- Эмоциональная нейтральность: Эмпатия должна быть сбалансированной, чтобы не вовлекать клиента в эмоциональные качели. Это поможет установить доверие и обеспечить платформу для открытого диалога.
- Отзеркаливание содержания: Вместо отзеркаливания эмоций, сосредоточьтесь на сути высказываний клиента. Это поможет показать противоречия между его образом силы и реальной зависимостью от внешнего признания.
Таким образом, комбинация сократического диалога, когнитивного анализа и эмпатического отражения может помочь клиенту начать замечать свои внутренние переживания. Психологи могут работать над тем, чтобы помочь клиентам перейти от установки "я должен быть лучшим" к пониманию "я могу быть просто неплохим". Это может произойти через изучение своих убеждений, поведенческих реакций и исследования своих установок.







































